
区小号(quxiaohao.com)讯:随着以太坊在上周四正式完成合并(The Merge),以太坊官网也在昨(20)日也为象征合并的EIP–2982「宁静阶段0」(Serenity Phase 0)画上句号,将其状态列为「最终确定」(Final)。
以太坊将改进提议(Ethereum Improvement Proposals,EIPs)标记为不同状态,包括概念(Idea)、草案(Draft)、审核(Review)、最后召集(LastCall)、最终确定(Final)等。以太坊解释最终确定(Final),指该提案代表着最终标准(finalstandard),处于最终确定状态,更新仅会更正错误并添加非规范性说明。

「宁静」早在以太坊2015年成立时的伟大蓝图中已经出现。当时以太坊开发者Vinay Gupta在以太坊官网撰文中,罗列以太坊发展计划的四大阶段﹕前沿(Frontier)、家园(Homestead)、大都会(Metropolis)和宁静(Serenity)。
虽然文中只是概述「宁静」阶段的目的,但强调以太坊将会全面转换为权益证明(Proof-of-Stake,PoS),彻底放弃他们认为是浪费资源的工作量证明(Proof-of-Work,PoW)。

随着首两个开发阶段完成,以太坊在2017年开始将「宁静」的目标逐一挑明,举出以太坊2.0升级计划,「宁静」将分为三个阶段进行﹕
Phase 0阶段:完成PoW向PoS的转换
Phase 1阶段:增加分片
Phase 2阶段:升级虚拟机和执行环境
EIP-2982预定完成时间多次延后
以太坊发展得如火如荼,在2019年年底正底完成「大都会」阶段,却最后在「宁静」阶段屡屡卡关。以太坊在2020年9月中正式开启「宁静阶段0」的提案,并在12月将处理PoS区块的信标链(BeaconChain)正式上线。
按原本路线图,以太坊理应在2021年底至2022年初完成合并,但数度被推迟,最终在9月6日展开合并,长达2年工作终于在9月15日正式结束。

按原定计划,宁静下一阶段是「分片」
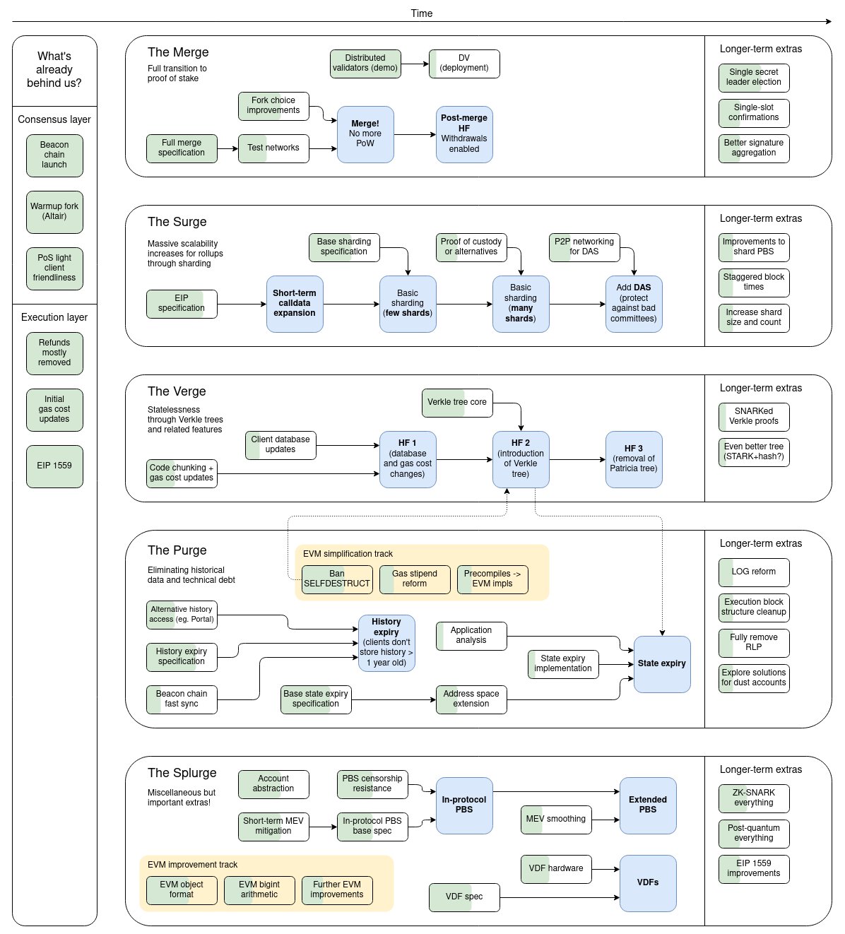
随着以太坊合并完成,以太坊在成立时立下的大蓝图,已经慢慢走完。大家目光亦开始放眼于以太坊往后的发展。以太坊共同创办人Vitalik Buterin在今年7月的以太坊社区会议上,便透露以太坊往后更远大的蓝图–「五大路线」:The Merge、The Surge、The Verge、The Purge、The Splurge。Vitalik强调5条路线将会并行,而非分阶段执行。

随着The Merge结束,相信「宁静阶段1」提及到增加分片,应与Vitalik提及到的「The Surge」有所接合,而预计明年第3季进行「上海升级」(Shanghai Upgrade)将会是下一个重要里程碑。


发表评论 取消回复